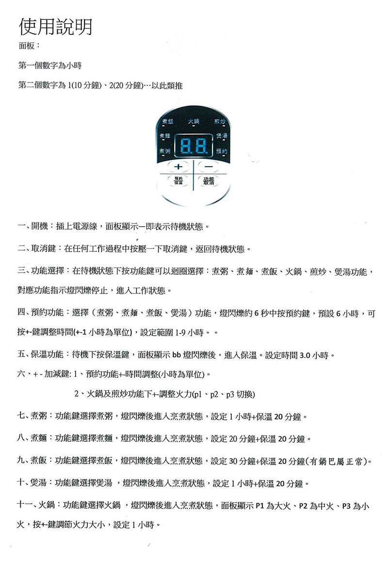
寶貝媽美膳鍋_產品使用說明書_寶貝媽微電腦萬用陶瓷鍋_小資租屋族必備開伙小家電、收納方便使用便利。單柄快煮鍋,泡麵鍋。 寶貝媽美膳鍋_產品服務保證卡_寶貝媽微電腦萬用陶瓷鍋_小資租屋族必備開伙小家電、收納方便使用便利。單柄快煮鍋,泡麵鍋。 寶貝媽美膳鍋_產品簡介_蓋子提手,玻璃鍋蓋,2個排氣孔,不鏽鋼蒸籠,鍋體,塑膠外殼,控制面板,把手,面板顯示圖_寶貝媽微電腦萬用陶瓷鍋_小資租屋族必備開伙小家電、收納方便使用便利。單柄快煮鍋,泡麵鍋。 寶貝媽美膳鍋_產品使用說明_1.插上電源線,面板顯示一即表示待機狀態。2.取消鍵:在任何工作過程中按壓一下取消鍵,返回待機狀態。寶貝媽微電腦萬用陶瓷鍋_小資租屋族必備開伙小家電、收納方便使用便利。單柄快煮鍋,泡麵鍋。 寶貝媽美膳鍋_產品使用說明_12.煎炒:功能鍵選擇煎炒,燈閃爍後進入烹煮狀態。溫度過高,自動斷電安全裝置。寶貝媽微電腦萬用陶瓷鍋_小資租屋族必備開伙小家電、收納方便使用便利。單柄快煮鍋,泡麵鍋。 寶貝媽美膳鍋_產品使用說明_寶貝媽微電腦萬用陶瓷鍋_小資租屋族必備開伙小家電、收納方便使用便利。單柄快煮鍋,泡麵鍋。